Police Commissionerate

Bhubaneswar–Cuttack

Shri Mohan Charan Majhi
Hon’ble Chief Minister, Odisha
Police Station
  • Address:

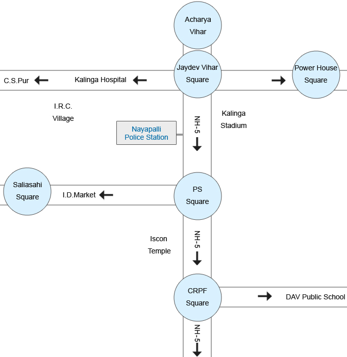
    Near ISKCON Temple, NH-5,Nayapalli, Bhubaneswar ,Ph:+91-674-2556668
    E-mail:nayapallips.odpol@od.gov.in

  • ACP: Sri Biswaranjan Senapati, OPS (+91-8280338295)
    Sub Division: V
  • Area: 25 Sq. Kms.
  • Out Post: 1 (Nayapalli TOP)

SANCTIONED STRENGTH

Inspector 1
Sub Inspector 3
Asst. Sub Inspectors 5
Head Constables 1
Constables 32
Home Guards 37

IMPORTANT PLACES

CRPF Group Center
Iskcon Temple
NALCO Corporate Office
Kalinga Stadium
Ekamra Kanan
May Fair Lagoon Hotel

HISTORY

This P.S started functioning with effect from 05.11.1996 as per Home Dept. letter No. 17328 Dt. 22.03.1996.

Inspector In-Charge
✔ Inspector In-Charge 📞 Cell : +91-8280338320
Sri Manas Kumar Sahoo
Crime Figure
Year Total Cases
2015 456
2016 447
2017 514
2018 589
2019 694
2020 525
2021 620
2022 806
2023 611
2024 765
How to Reach
Jurisdiction Map

bhubaneswarcuttackpolice.gov.in

You are about to proceed to an external website.

wpChatIcon