Police Commissionerate

Bhubaneswar–Cuttack

Shri Mohan Charan Majhi
Hon’ble Chief Minister, Odisha
Police Station
  • Address:

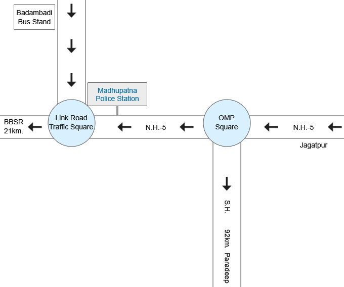
    Link Road Crossing, NH-5, Cuttack, Ph:+91-671-2341350
    E-mail:madhupatnaps.odpol@od.gov.in

  • ACP: Sri Ashok Kumar Giri, OPS (+91-8280338334)
    Sub Division: VI
  • Area: 8 Sq. Km
  • Out Post: 2 (Madhupatna TOP, Sankarpur TOP) SANCTIONED STRENGTH

SANCTIONED STRENGTH

Inspector 1
Sub Inspector 6
Asst. Sub Inspectors 2
Head Constables 3
Constables 29
Home Guards 21

IMPORTANT PLACES

ITI
Govt. Press

HISTORY

This P.S. was established in the year 1978.

Inspector In-Charge
✔ Inspector In-Charge 📞 Cell : +91-8280338353
Sri Chittaranjan Rout
Crime Figure
Year Total Cases
2015 128
2016 150
2017 150
2018 161
2019 249
2020 284
2021 305
2022 382
2023 430
2024 351
How to Reach
Jurisdiction Map

bhubaneswarcuttackpolice.gov.in

You are about to proceed to an external website.

wpChatIcon