Police Commissionerate

Bhubaneswar–Cuttack

Shri Mohan Charan Majhi
Hon’ble Chief Minister, Odisha
Police Station
  • Address:

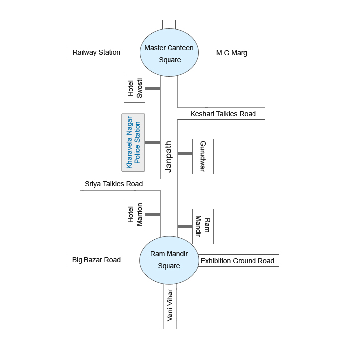
    Janpath, Near Gurudwar, Unit-III, Bhubaneswar ,Ph:+91-674-2534272
    E-mail:kvnagarps.odpol@od.gov.in

  • ACP: +91-8280338308
    Sub Division: I
  • Area: 8 Sq. Kms.
  • Out Post: 4 (Bhoumanagar TOP, Mahabodhi TOP, Satyanagar TOP, MLA Colony OP)

SANCTIONED STRENGTH

Inspector 1
Sub Inspector 5
Asst. Sub Inspectors 2
Head Constables 7
Constables 75
Home Guards 50

IMPORTANT PLACES

Reserve Bank of India
Capital Boys High School
Utkal Sangeet Mahavidyalaya
Rabindra Mandap
Ram Mandir
Exhibition Ground

HISTORY

This Police Station was established on 01.01.1981. being bifurcated from Capital and Saheed Nagar Police Station.

Inspector In-Charge
✔ Inspector In-Charge 📞 Cell : +91-8280338308
Inspr. Debendra Ku. Biswal
Crime Figure
Year Total Cases
2015 427
2016 368
2017 372
2018 347
2019 362
2020 322
2021 423
2022 516
2023 644
2024 561
How to Reach
Jurisdiction Map

bhubaneswarcuttackpolice.gov.in

You are about to proceed to an external website.

wpChatIcon