Police Commissionerate

Bhubaneswar–Cuttack

Shri Mohan Charan Majhi
Hon’ble Chief Minister, Odisha
Police Station
  • Address:

    Khandagiri Sqr, NH-5, Bhubaneswar, Ph:+91-674-2350100
    E-mail:khandagirips.odpol@od.gov.in

  • ACP: Sri Tapas Ch. Pradhan, OPS (+91-8280338293)
    Sub Division: III
  • Area: 70 Sq. Kms.
  • Out Post: 3 (Baramunda TOP, Udayagiri TOP, Kalinga Vihar BH)

SANCTIONED STRENGTH

Inspector 1
Sub Inspector 3
Asst. Sub Inspectors 3
Head Constables 3
Constables 38
Home Guards 34

IMPORTANT PLACES

OUAT
Rajdhani College
AIIMS Hospital
Biju Pattnaik State Police Academy

HISTORY

The Police Station was established during 1983.

Inspector In-Charge
✔ Inspector In-Charge 📞 Cell : +91-8280338315
Sri Abhimanyu Das
Crime Figure
Year Total Cases
2015 688
2016 647
2017 584
2018 621
2019 760
2020 888
2021 660
2022 632
2023 620
2024 912
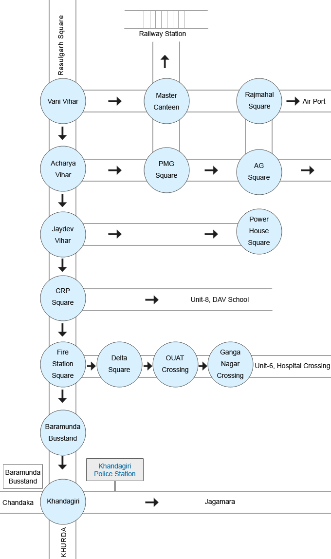
How to Reach
Jurisdiction Map

bhubaneswarcuttackpolice.gov.in

You are about to proceed to an external website.

wpChatIcon