Police Commissionerate

Bhubaneswar–Cuttack

Shri Mohan Charan Majhi
Hon’ble Chief Minister, Odisha
Police Station
  • Address:

    Near Town Hall, Jatni Bhubaneswar,Ph:+91-674-2490656
    E-mail:jatnips.odpol@od.gov.in

  • ACP: Sri Tapas Ch. Pradhan, OPS (+91-8280338293)
    Sub Division: III
  • Area: 65 Sq.Kms
  • Out Post: 1 (Jatni TOP)

SANCTIONED STRENGTH

Inspector 1
Sub Inspector 3
Asst. Sub Inspectors 3
Head Constables 2
Constables 36
Home Guards 69

IMPORTANT PLACES

DRM Office ECO Rly.
HPCL Gas Plant
IOCL Depot
FCI Godown
Maa Batabhuasuni Temple
KIST Engineering College

HISTORY

The Police Station was established in the year 1986.

Inspector In-Charge
✔ Inspector In-Charge 📞 Cell : +8280338313
Sri Stalin Biswal
Crime Figure
Year Total Cases
2015 526
2016 489
2017 491
2018 438
2019 529
2020 529
2021 695
2022 471
2023 448
2024 525
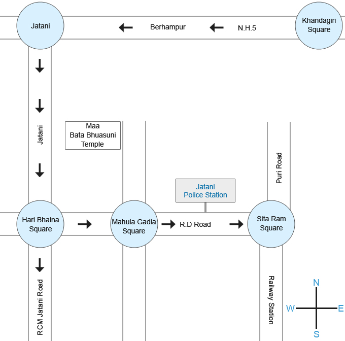
How to Reach
Jurisdiction Map

bhubaneswarcuttackpolice.gov.in

You are about to proceed to an external website.

wpChatIcon