Police Commissionerate

Bhubaneswar–Cuttack

Shri Mohan Charan Majhi
Hon’ble Chief Minister, Odisha
Police Station
  • Address:

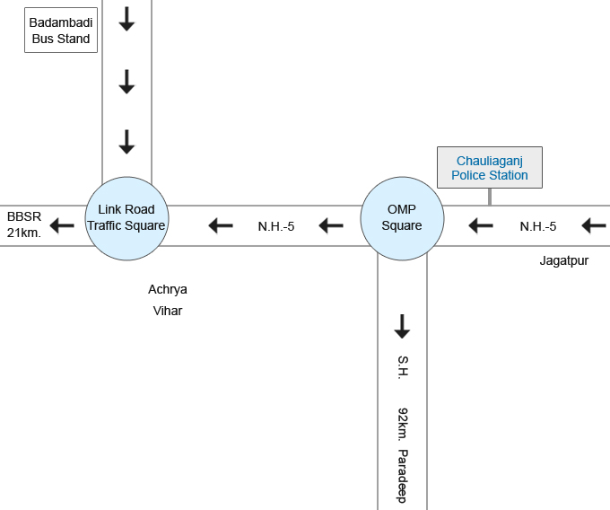
    Near OMP Sqr, Cuttack,
    Ph:+91-671-2442772
    E-mail:chauliaganjps.odpol@od.gov.in

  • ACP: +91-8280338350
    Sub Division: I
  • Area: 13 Sq. Kms.
  • Out Post: 3 (Chauliaganj TOP, Gurukhetra TOP, Mahandi Vihar OP)

SANCTIONED STRENGTH

Inspector 1
Sub Inspector 2
Asst. Sub Inspectors 3
Head Constables 3
Constables 36
Home Guards 21

IMPORTANT PLACES

O.S.A.P 6th. Battalion
Central Rice Research Institute
JKBK College
Homoeopathy College
Tarini Temple
OSFC Head Office

HISTORY

This P.S. was established on 25.07.1981.

Inspector In-Charge
✔ Inspector In-Charge 📞 Cell : +91-8280338350
Inspr. Beauty Mohanty
Crime Figure
Year Total Cases
2015 256
2016 287
2017 321
2018 331
2019 490
2020 472
2021 476
2022 414
2023 322
2024 338
How to Reach
Jurisdiction Map

bhubaneswarcuttackpolice.gov.in

You are about to proceed to an external website.

wpChatIcon