Police Commissionerate

Bhubaneswar–Cuttack

Shri Mohan Charan Majhi
Hon’ble Chief Minister, Odisha
Police Station
  • Address:

    Near Capital Eng. College, Patia, Bhubaneswar, Ph:+91-674-2741999
    E-mail:cspurps.odpol@od.gov.in

  • ACP: Sonali Singh Parmar, IPS (+91-8280338296)
    Sub Division: VI
  • Area: 13.5 Sq. Kms.
  • Out Post: 1 (KIIT OP)

SANCTIONED STRENGTH

Inspector 1
Sub Inspector 1
Asst. Sub Inspectors 1
Head Constables 1
Constables 22
Home Guards 31

IMPORTANT PLACES

Fortune Tower
Indira Gandhi Open University
East Coast Railways Headqtrs
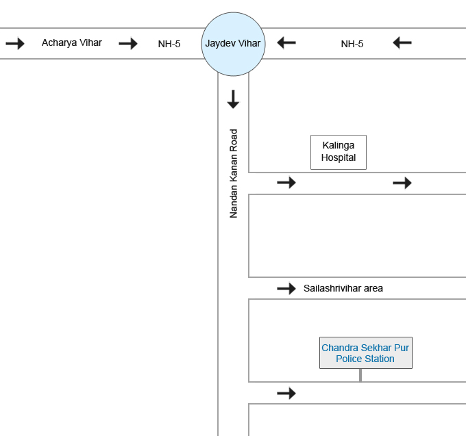
Kalinga Hospital

HISTORY

The Police Station was established during the year 1993.

Inspector In-Charge
✔ Inspector In-Charge 📞 Cell : +91-8280338326
Sri Girish Ch. Maharana
Crime Figure
Year Total Cases
2015 535
2016 539
2017 581
2018 534
2019 529
2020 501
2021 504
2022 533
2023 672
2024 970
How to Reach
Jurisdiction Map

bhubaneswarcuttackpolice.gov.in

You are about to proceed to an external website.

wpChatIcon