Police Commissionerate

Bhubaneswar–Cuttack

Shri Mohan Charan Majhi
Hon’ble Chief Minister, Odisha
Police Station
  • Address:

    Badagada BRIT Colony, Bhubaneswar,Ph:+91-674-2310320
    E-mail:badagadaps.odpol@od.gov.in

  • ACP: ACP Abhimanyu Nayak, OPS (+91-8280338294)
    Sub Division: IV
  • Area: 15 Sq. Kms.
  • Out Post: 1 (Badagada TOP)

SANCTIONED STRENGTH

Inspector 1
Sub Inspector 4
Asst. Sub Inspectors 3
Head Constables 3
Constables 33
Home Guards 26

IMPORTANT PLACES

BJB Aut. College
Sessions Court
State Museum
Pantha Nivas
Rajarani Temple
State Administrative Tribunal

HISTORY

This P.S. started functioning since 30.03.1982.

Inspector In-Charge
✔ Inspector In-Charge 📞 Cell : +91- 8280338316
Shri Trupti Ranjan Nayak
Crime Figure
Year Total Cases
2015 339
2016 358
2017 423
2018 368
2019 454
2020 388
2021 445
2022 472
2023 732
2024 808
How to Reach
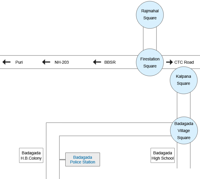
Jurisdiction Map

bhubaneswarcuttackpolice.gov.in

You are about to proceed to an external website.

wpChatIcon