Police Commissionerate

Bhubaneswar–Cuttack

Shri Mohan Charan Majhi
Hon’ble Chief Minister, Odisha
Police Station
  • Address:

    Near Vivekananda Sikhya Kendra, Bhubaneswar, Ph:+91-674-2590192
    E-mail:airfieldps.odpol@od.gov.in

  • ACP: Sri Krushna Ch. Palei, OPS (+91-8280338292)
    Sub Division: II
  • Area: 20 Sq. Kms.
  • Out Post:

SANCTIONED STRENGTH

Inspector 1
Sub Inspector 3
Asst. Sub Inspectors 3
Head Constables 1
Constables 12
Home Guards 40

IMPORTANT PLACES

DAV Public School Pokhariput
Ekamra College
Administrative Block of BPUT

HISTORY

This P.S. was created on 06.12.1996 as per Home Dept. order No. (26843/P)/(PCP-114/96) and Finance Dept. order No. 156 Dt. 14.02.1996. Previously, this PS was under Lingaraj PS, Khandagiri PS & Capital PS.

Inspector In-Charge
✔ Inspector In-Charge 📞 Cell : +91-8280338312
Smt. Deepika Devi Ray
Crime Figure
Year Total Cases
2015 305
2016 339
2017 410
2018 426
2019 250
2020 285
2021 330
2022 333
2023 320
2024 390
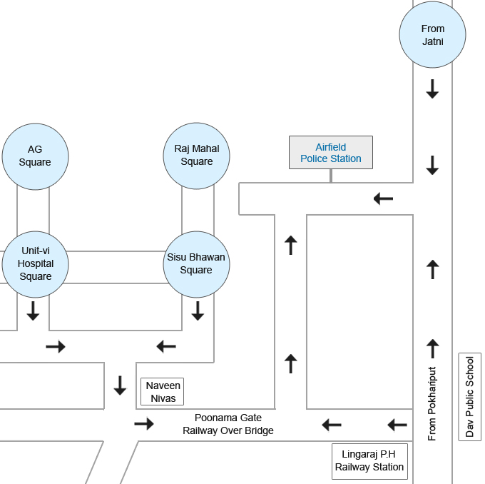
How to Reach
Jurisdiction Map

bhubaneswarcuttackpolice.gov.in

You are about to proceed to an external website.

wpChatIcon